Java后端是不是快没了_-知乎用户58919
感谢各位大佬的建议,简历改了之后,偶尔能收到一些面试。很多公司要求现场面试的,异地过去一趟成本高,有时候还被刷kpi,放一下现在的简历


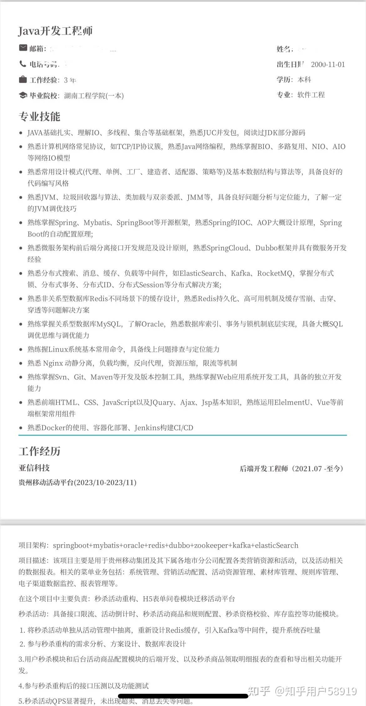
评论区
AHS-Ray: 前面写的太虚了,真要像你说的一样,你谈工资往20k谈吧 👍🏽72 💭江苏 🕐2024-01-13 00:23:09
│ └── 马来酸依那普利: 35k[惊喜] 👍🏽4 💭江苏 🕐2024-08-19 10:42:31
Modeliqi: 技术栈英文单词都有错误的,而且你两三年经验,需要加上jvm调优吗?那些都太虚了。教务管理系统就别写了,项目经验是从最近的开始写,最近的项目放在最前面。个人技能写太多了,一半七八条就行 👍🏽31 💭湖北 🕐2024-01-27 23:36:10
│ └── director.卿: 我就写5条 种花 钓鱼 喝茶 看书 玩手机 👍🏽0 💭上海 🕐2024-06-18 14:49:02
│ └── djndbd: 还收坐骑吗 👍🏽2 💭四川 🕐2024-07-16 12:11:35
│ └── director.卿: [流泪][流泪]一直没有那个 👍🏽0 💭浙江 🕐2024-07-16 12:46:12
知乎用户枫: 强制科技我刚毕业的时候在这家公司待了两年,我的评价就是养老公司。技术非常落后,分微版和标板,但是前端都是jsp页面,然后用的layui,工资算绩效,底薪两千多可能,系统开发人员素质参差不齐,变量名命名非常随便,SQL语句在代码中跟doc文档一样的又丑又长(我走的时候,参与了半年的优化,现在sql应该都并入mybatis里面了,以前是直接写在代码里面的,不是xml文件)。以前招过一个人进来,有一个需求,他给人家前端放了个按钮,然后后台代码一行没写,点一下弹一个alert,他和人家说需求完成了,当时测试也是个实习生,估计被他忽悠过去了,后面现场实施反应的时候,我震惊了好久(那时候我也刚毕业) 👍🏽21 💭湖南 🕐2024-02-18 17:58:40
│ └── 你很嚣张: 哈哈哈[飙泪笑] 👍🏽2 💭河南 🕐2024-03-01 03:31:30
醉酣: 简历太长了,建议压缩到1页,不要超过2页。简历突出的就是简,你写的密密麻麻的没人会耐心去看。 👍🏽12 💭河南 🕐2024-04-13 11:35:46
│ └── 耶律楚材: 三年一页不可能 怎么也得做两三个项目吧 👍🏽0 💭上海 🕐2024-07-26 20:54:41
│ │ └── 醉酣: 三年最多一页半,简历挑重要的写,项目再多面试聊聊就知道了。 👍🏽4 💭河南 🕐2024-07-27 22:58:23
│ │ └── 孤独是一种修行: 写那么多干嘛?我五年也只写一页,简历又不是页数多就有用。 👍🏽0 💭北京 🕐2024-12-20 14:37:48
│ │ └── 李想胖: 这个真的是看人,有的面试官喜欢简洁的,有的就喜欢完整的。 👍🏽0 💭北京 🕐2025-04-18 16:36:12
│ └── 劳动最有滋味: 11年经验 我也是一页纸 👍🏽1 💭湖北 🕐2025-05-09 15:12:03
石榴爸爸鸭: 我说一下自己的感受吧… 就算hr把简历过了给我了,说实话这个简历也会让我有不想进行面试的想法…1.专业技能太长 且没有突出点. 可以适当减少一些掌握,研究过,熟悉这些词汇,因为给人的感受就是凑数的,写就写自己精通 深入了解过的,如果没有,就去学.2.项目太多 且没有突出亮点, 减少点项目,然后把你在项目中遇到的技术难题,做的技术贡献写上去 突出出来,让面试官有抓手可以直接从这方面去问你项目,也方便你自己去准备相关的回答3.开发环境…咋说呢 我觉得真的没必要写,写了反而给我感觉不专业… 👍🏽10 💭北京 🕐2024-03-28 15:17:48
│ └── 不羁: 可以深入展开一下吗,也是不知道怎么写简历 👍🏽0 💭湖北 🕐2025-04-01 17:27:04
一粟: 有个问题可能需要思考下,找工作是面向面试官和岗位需求面试。想象面试官可能是一个很久没看过面试题的人,一大堆技术可能他自己都不懂,但是面试官在公司积累了大量本公司待解决的场景和问题。所以,可以先了解公司是什么类型的公司,会有什么样的架构和业务场景,针对性的将过往的经验往他公司契合。 👍🏽8 💭广东 🕐2024-08-02 20:53:42
│ └── 牵着蜗牛奔跑: 确实 需针对性面试,特别是当下环境 👍🏽0 💭广东 🕐2024-10-31 17:07:06
泽塔奥特曼: 教务网络管理,一眼培训,下一位 👍🏽8 💭浙江 🕐2024-01-10 14:56:56
│ └── 知乎用户58919: 但是那个公司真是做教务管理系统的[捂脸],国内好多高校都用的他们的产品 👍🏽8 💭湖南 🕐2024-01-10 15:56:29
大煜丸子: 面向HR关键字筛选编程???? 👍🏽5 💭广东 🕐2024-09-22 12:47:16
中老年Java民工: 简历太长,没有亮点,也没有和其它简历存在体现个人竞争力的差异之处。 优化一下简历应该能提升求职机会。 👍🏽4 💭广东 🕐2024-01-12 23:10:48
啦啦啦: 忽然感觉Java程序员的简历好像都是这一套[微笑]。spring boot ,MySQL及其框架,noSQL,Redis这些,还有消息队列rocketmq,kafka,有些再写写微服务,大数据spark,flink这些。所以程序员才越来越难就业,而且35被裁员啊。这些玩意确实是个人都会,随随便便都可别替代,我还是学点别的东西吧省的被裁员了找不到活[微笑][微笑][微笑]。 👍🏽2 💭河南 🕐2024-11-20 00:55:39
│ └── 雪華華: 也不是说就是这一套,关键问题是真的掌握多少了 👍🏽0 💭广东 🕐2025-05-30 23:02:50
中老年Java民工: 技术专有名词大小写基本没有一个认真写对的,光是把所有术语大小写拼写认真写好,都能跟其它简历拉开差距。 👍🏽2 💭广东 🕐2024-01-12 23:12:03
魔王号: oracle和mysql一起写?mysql不就是免费阉割版的oracle 👍🏽3 💭浙江 🕐2024-01-10 20:07:45
│ └── 知乎用户58919: 有些语法还是不一样的 👍🏽1 💭湖南 🕐2024-01-10 20:14:59
applepearTree: [流泪]技术栈你放面试题大纲干什么,就写你项目里突出贡献就行了。 👍🏽2 💭北京 🕐2024-10-24 01:17:46
│ └── 赵无为: 面试题大纲绷不住了[捂脸] 👍🏽0 💭天津 🕐2024-10-27 14:06:40
林意: 我以为是广告,哥们你来真的啊[惊喜] 👍🏽1 💭广东 🕐2024-08-26 00:58:49
eunseoa: 第一个居然是商城项目吗?秒杀?还有最怕前后端技术都写得,万一前端不熟悉问起来打不上就很可怕 👍🏽1 💭江苏 🕐2025-03-12 11:08:50
NSYOONG: 项目有秒杀,那我不得不信了是真的[看看你] 👍🏽2 💭河北 🕐2024-11-13 16:37:02
动态规划: 简历有亮点,但写的太模版了,反而让人觉得比较普通。建议专业技能改成3、4行,而活动玩法裂变的业务经验,好好挖空心思写写。比如toC的三高(高并发、高容量、高性能)的优化治理和玩法抽象的技术方案可以直接整1页半,剩下的半页写个人信息和专业技能 👍🏽1 💭北京 🕐2024-08-25 01:02:58
烤羊肉的小牧羊犬: 培训班教的写简历方式吧 👍🏽2 💭浙江 🕐2024-12-31 13:51:08
DokiPPP: 同一届的校友啊,我下周入职亚信[捂脸] 👍🏽2 💭湖南 🕐2024-05-31 07:46:12
moon base: 亚信同事啊,我这边做的移动集中化平台 👍🏽2 💭广东 🕐2024-01-17 21:06:57
123456789: 这技能写的真牛逼,不去面20K-30K可惜了 👍🏽1 💭湖北 🕐2024-03-27 16:26:16
宇智波胖虎: 亚信同事啊,我在做通信云后端[捂脸][大哭] 👍🏽1 💭河南 🕐2024-03-03 21:41:23
│ └── The Finder: 亚信怎么样?适合实习吗? 👍🏽0 💭福建 🕐2024-04-18 23:38:09
│ │ └── 宇智波胖虎: 超级不适合,别来 👍🏽1 💭河南 🕐2024-04-18 23:51:03
│ │ └── Jeffrey: 凉 👍🏽0 💭浙江 🕐2025-03-07 07:17:59
│ └── cqnc: 在武汉的亚信做过外包,3个月跑路了[思考] 👍🏽0 💭湖北 🕐2025-02-18 21:21:06
中年程序员-老庞: 看回复中,真心给意见让你有收获的较少,发表一下我的看法。我也普本,还非科班。不过你这简历的确写的很一般。先问两个问题: 1.你有考虑针对你要求职的岗位要求来准备吗?2.你简历的想要表达重点是啥?说两点核心问题:1.专业技能部分,感觉你网上抄的吧?样样精通的感觉,不怕被问得哑口无言吗?2.项目体现技术能力,但你好像啥没写有需要可以关注我和评论。送一次免费一对一指导简历优化机会。 👍🏽1 💭广东 🕐2024-01-28 21:31:22
│ └── Gunner Jacky: 哥能帮忙看下简历吗😅 👍🏽0 💭四川 🕐2024-05-25 18:34:37
│ └── 中年程序员-老庞: 可以,发私信 👍🏽0 💭广东 🕐2024-06-08 14:11:06
│ └── 月夜幽魂: 哥,能也送我一次吗 👍🏽0 💭陕西 🕐2025-01-06 15:06:33
│ └── 中年程序员-老庞: 可以,直接私聊 👍🏽0 💭广东 🕐2025-01-09 19:49:46
│ └── 八点: 哥,能帮我看看简历吗 👍🏽0 💭广东 🕐2025-05-07 11:20:29
│ └── 中年程序员-老庞: 直接私聊发过来 👍🏽0 💭广东 🕐2025-05-22 09:31:11
扶大厦之将倾: 你这经验很丰富啊,可以找更好的[大笑] 👍🏽1 💭河南 🕐2024-08-11 10:59:19
林子: 按你这专业技能 我觉得要50K 👍🏽1 💭广东 🕐2025-02-11 11:42:34
温柔刀欧巴: 太虚,还是缺经验 👍🏽1 💭江苏 🕐2024-12-24 16:10:04
Sunflower: 主要是大环境不行啦 要不然随便找的,现在都不敢轻易跳槽,怕找不到 👍🏽0 💭贵州 🕐2024-01-12 09:04:08
阴天快乐: woc,你也是亚信? 👍🏽0 💭山东 🕐2025-04-28 09:54:07
码农脱贫: 简历写的不错[赞同] 👍🏽0 💭河南 🕐2025-04-23 09:42:01
知乎用户: 看到大外包亚信,再看这密密麻麻的字。。 👍🏽0 💭天津 🕐2025-04-09 15:47:33
刘大大: 专业技能写这么多 还熟练 面试官问你 回答不上来你不是G了 👍🏽0 💭湖北 🕐2025-03-28 10:32:33
kosora曹: 湖南工程学院没保研、没博士点,什么时候变成一本了? 👍🏽0 💭北京 🕐2025-03-20 01:58:10
好多好多鱼: 实习不算工作经验 👍🏽0 💭河北 🕐2025-03-14 15:50:29
Json: 简历写的太繁琐 👍🏽0 💭北京 🕐2025-02-17 10:25:36
扶渊: 什么项目啊,还带秒杀? 👍🏽0 💭上海 🕐2025-02-12 15:58:54
小狗: 一股子培训机构的味道[酷] 👍🏽0 💭江苏 🕐2025-02-10 16:17:25
74two: 没有一本学校名字带学院的吧[捂脸] 👍🏽0 💭四川 🕐2025-02-06 17:22:42
│ └── 烟雨律: 外交学院,海关学院[滑稽] 👍🏽0 💭广东 🕐2025-02-09 12:51:20
大光: 小学6年初中3年高中3年大学四年,一共16年,算你大三出来实习,那也有15年,2000年出生,你还有三年经验,你这简历我有点看不懂 👍🏽0 💭安徽 🕐2025-02-06 11:16:15
长发飘飘: 太笼统了,感觉是个 Java 人就这样写,没有特点 👍🏽0 💭上海 🕐2025-02-06 17:06:46
懒的起: 出来三年这专业技能要是真的,你随便入职一个公司要20K都没人拒绝 👍🏽0 💭广东 🕐2025-01-21 18:55:05
疯羊儿: 你2000年的三年经验?我98年的也是3年经验 问题出在哪儿[好奇] 👍🏽0 💭河南 🕐2024-12-26 17:07:56
Vincharqu: 卧槽,同届软工啊,一班还二班的[思考] 👍🏽0 💭广东 🕐2024-11-16 01:58:37
玄徼: 湖南工程学院啊,现在南少林已经搬到主校区了,新生再无南少林了[捂脸] 👍🏽0 💭湖北 🕐2024-11-02 17:30:38
小程: 之前经理是不是姓姚[笑哭],搞不好我们同部门哦 👍🏽0 💭湖南 🕐2024-10-29 11:03:00
陆荣杰: [赞同]那么,这秒杀真实tps是多少? 👍🏽0 💭广东 🕐2024-10-18 21:11:31
阿珍爱上了阿娇: 秒杀[惊喜] 👍🏽0 💭上海 🕐2024-10-14 11:41:46
白色大金毛: 除了curd就是管理系统,然后带点并发处理和业务,我要是老板,今年行情最多10k 👍🏽0 💭安徽 🕐2024-10-12 02:09:51
商朝摸鱼的山药: 人家是简历,你这叫自传[飙泪笑] 👍🏽0 💭江苏 🕐2024-10-01 18:54:49
谷雨烟茶: 越看越像我的简历[思考],当时写这份的时候是学一个技术就往上写一个技术,然后再照着简历复习和压面试官题,有点好奇你是从哪里获取的模板[思考] 👍🏽0 💭湖南 🕐2024-09-21 08:00:02
猴哥: 话说你要了几k 👍🏽0 💭福建 🕐2024-09-07 09:05:22
Jon Snow: 湖南工程学院这么厉害吗,工作三年技能这么多。。 👍🏽0 💭湖南 🕐2024-09-04 14:19:58
我是谁: 00年怎么来的三年工作经验 👍🏽0 💭浙江 🕐2024-08-26 15:52:34
坏森生: 我看过一份类似的,35k,也是商城项目 👍🏽0 💭江西 🕐2024-08-24 12:21:11
知乎用户EE3bKS: 答主现在怎么样了 👍🏽0 💭北京 🕐2024-08-22 14:18:41
逐光: 学院结尾的大学,基本都不会是一本吧 👍🏽0 💭广东 🕐2024-08-16 09:21:13
│ └── 知乎用户58919: 升的省内一本,严格来说是二本 怎么关注点在这上面hhh 👍🏽1 💭广东 🕐2024-08-18 00:05:36
二两小泡芙: 你跟我一天生日啊[捂脸] 👍🏽0 💭山东 🕐2024-08-15 11:59:17
豹姐: 哈哈哈哈,一本[调皮] 👍🏽0 💭江苏 🕐2024-08-05 13:59:10
晴天: 技能和项目都只写亮点,别啥都往上写,hr会懒得看的 👍🏽0 💭上海 🕐2024-08-04 15:11:38
宁缺: 湖南工程学院现在成一本了吗 👍🏽0 💭广东 🕐2024-07-28 15:27:15
kosora曹: 湖南工程学院保研都没有,啥时候变一本了? 👍🏽0 💭北京 🕐2024-07-26 17:16:37
墨倾池: 熟悉这么多东西?建议专业技能这一项不要超过7,8行 👍🏽0 💭北京 🕐2024-07-16 10:44:26
Xzhh: 我靠,校友啊 👍🏽0 💭上海 🕐2024-06-15 16:17:57
云在青霄水在瓶: 项目描述太长了,没人会一条条看的,建议参考star法则,重点描述出来,写个三四条项目亮点成果就可以了,比如项目背景是给那些用户用的,你的职责是什么,负责哪些功能,你用哪些技术或者负责项目管理还是哪些职业,最终项目产出是什么,业务价值是哪些,比如效率,成本,稳定性,给公司带来多少营收? 👍🏽0 💭上海 🕐2024-05-23 23:16:48
The Finder: [捂脸] 👍🏽0 💭福建 🕐2024-04-18 23:37:47
青椒: 还好吧,现在不都这样吗,加油![机智] 👍🏽0 💭北京 🕐2024-02-24 16:37:05
关心则乱: 看着就像是培训出来的,专业技能简单提一下着重写自己的工作经历与项目经验 👍🏽0 💭广东 🕐2024-02-20 15:04:57
岁月如歌: 薪水要求不高,应该好找 👍🏽0 💭四川 🕐2024-02-17 13:20:59
笑笑有被谢到: 是真实项目吗,看起来很像B站公开项目。如果是真的我也想包装了。 👍🏽0 💭福建 🕐2024-02-14 14:27:28
西海: 我测 强智 我们学校的教务系统就是他开发的 计科大二 感觉老哥简历中的名词都挺眼熟[捂脸] 不过也就是眼熟了 👍🏽0 💭内蒙古 🕐2024-02-06 23:58:37
北辰羲子: 对客户提出的一些现有功能点进行改造或优化?? 👍🏽0 💭浙江 🕐2024-02-01 10:23:39
辰乜佳: 去北上广深吧,二三线城市不行 👍🏽0 💭河南 🕐2024-01-28 11:42:39
│ └── 知乎用户58919: 就是投的广州和深圳的公司[捂脸] 👍🏽1 💭湖南 🕐2024-01-28 11:43:18
│ └── 辰乜佳: 现在投面试肯定少,过来年多,现在辞职的少,等着拿年终奖在跑路,过来年跳槽的人多,招人的就多,在等等吧,慢慢投着看看 👍🏽0 💭河南 🕐2024-01-28 11:46:25
脸红的春思期: 湖南强智科技?这家公司咋样 天天都能看到他 👍🏽0 💭湖南 🕐2024-01-28 16:05:41
风诗夜: 项目下面对用到的技术是做什么的写一下(要不然就把比较复杂的业务描述一下,这简历看完跟没看一样) 👍🏽0 💭浙江 🕐2024-01-27 16:36:21
时过境迁心难沉i: 目前月薪多少 跳完想涨多少 👍🏽0 💭安徽 🕐2024-01-23 16:18:48
从文的饼干: 好像springcloud都没写啊[捂脸] 👍🏽0 💭福建 🕐2024-01-17 01:41:23
耶律楚材: 21届应该是时代红利吃饱的一届 这样真是不应该嘞 👍🏽0 💭上海 🕐2024-01-14 23:31:43
│ └── Gloria: 疫情红利? 👍🏽1 💭广东 🕐2024-01-18 18:27:11
│ └── 乾坤一掷: 对,线上面试,居家办公 👍🏽0 💭天津 🕐2024-04-11 23:39:15
布吉岛: 技术栈啥的跟应届生简历差不多,只不过我们的项目经历都是网上的开源项目 👍🏽0 💭辽宁 🕐2024-01-13 12:49:44
│ └── isco: 应届生掌握都这么多了的嘛[为难] 👍🏽0 💭上海 🕐2024-06-21 13:38:41
│ └── 布吉岛: 是的,如果要冲大厂,力扣还要刷几百道算法题,秋招前最好有大厂的实习经历,学校足够好的话也可以不实习。 👍🏽0 💭山东 🕐2024-08-05 17:18:53
django131313: 感觉你很厉害了,多投简历吧,你一定能找到好工作。 👍🏽0 💭北京 🕐2024-01-13 08:57:53
阿四: 项目经历没有亮点 👍🏽0 💭广东 🕐2024-01-12 16:27:46
宇哥宇哥: 你这个学校某些招生省份算二本 👍🏽0 💭浙江 🕐2024-01-12 08:44:42
│ └── 知乎用户58919: 是的,所以我说的普本,省内一本省外二本 👍🏽0 💭湖南 🕐2024-01-12 09:05:29
│ └── 知乎用户58919: 你咋知道我学校的,我不是打码了吗[好奇] 👍🏽1 💭湖南 🕐2024-01-12 11:44:12
│ └── 宇哥宇哥: 校友啊哥们儿 👍🏽0 💭浙江 🕐2024-01-16 13:08:56
│ └── 知乎用户58919: 只知道的呀,我不是遮住了吗 👍🏽0 💭湖南 🕐2024-01-16 13:11:53
内坦尼亚胡: 没啥大问题,好好背八股吧,项目亮点找一找 👍🏽0 💭浙江 🕐2024-01-11 11:20:02
发一份他: 妈的 我们学校就是用的你们公司的教务系统 说实话 前端写的真垃圾 👍🏽0 💭福建 🕐2024-01-10 21:10:57
│ └── 知乎用户58919: 页面应该是有很多代了,后面的版本页面应该比较好看,是我三年前实习的公司了[捂脸] 👍🏽0 💭湖南 🕐2024-01-10 21:17:27
│ └── 慕寒: 大学毕业去面试,他问我有没有用过他们的产品,我说我没用过,hr说我们学校就是他们做的,应该用过的,还问我感觉咋样,我说感觉挺简约的,我还以为是学校安排给学生做的呢[捂脸] 👍🏽1 💭贵州 🕐2024-01-11 17:38:52
│ └── 发一份他: 我们老师也骂 我们也骂 反正就是垃圾系统 现在我们学校新的都不用他们公司的产品了 👍🏽0 💭福建 🕐2024-01-11 18:30:17
胖次赛高QWQ: 亚信是外包吗[思考],之前那边还有人问我要不要去的[捂脸] 👍🏽0 💭江苏 🕐2024-01-10 16:26:02
│ └── 知乎用户58919: 是运营商的项目外包,不需要去甲方驻场,忙不忙完全看部门和项目组 👍🏽1 💭湖南 🕐2024-01-10 16:39:42
│ └── 胖次赛高QWQ: 听说加班很猛我就没敢去[doge] 👍🏽0 💭江苏 🕐2024-01-10 16:41:53
│ └── 知乎用户58919: 也有些部门项目组特别闲 👍🏽0 💭湖南 🕐2024-01-10 17:06:17
7oTu: 前面太像培训班模版了,看了几行我就没想看了,更别说一天几百份的hr了[捂脸] 👍🏽0 💭四川 🕐2024-01-10 09:13:58
春秋代序: 一样的移动外包项目,集中化pms[大哭] 👍🏽0 💭湖北 🕐2024-01-10 11:28:44
停你家电嗷: 时间倒序排一下,管理后台的可以去掉,着重写一下秒杀的,估计面试官大概率会问这块。 👍🏽0 💭北京 🕐2024-01-10 07:44:41
友人母: 强智那个系统 每到选课和期末查分数 就崩溃[捂脸] 👍🏽0 💭广东 🕐2024-01-09 23:28:48
啊颜: [捂脸]我也是21届的,也是Java开发,我还不是这个专业的,看到你的帖子我好焦虑 👍🏽0 💭辽宁 🕐2024-01-10 12:04:23
爱笑的Terry: 大厂出来的吗?看到了好多分布式技术和重构经历,厉害了最近的一个项目写最前面啊,老铁[飙泪笑]我看了你第一个项目跟技术栈,之后看到了商城秒杀,差点以为你是培训出来的…… 👍🏽0 💭广东 🕐2024-01-09 22:43:39
│ └── 知乎用户58919: 普通公司,亚信科技,大部分都是在做crud,简历吹了下牛逼,普本科班的 👍🏽0 💭湖南 🕐2024-01-09 22:54:37
│ └── 六月七六月七: 211应届,没实习,准备春招,请问,[大哭]您的意思是简历里项目最好不要有秒杀、商城这些哈?是不是太大众化了 👍🏽0 💭北京 🕐2024-01-12 17:36:49
│ └── 爱笑的Terry: 没啥,应届生的话无所谓,写啥项目都行本来面试官也不会看重应届生做过的商业项目 👍🏽0 💭广东 🕐2024-01-12 21:55:52
│ └── 李想胖: [流泪]可我现在真的在做商城啊 👍🏽0 💭广东 🕐2024-02-22 21:48:08
雷摇摇: 专业技能有必要这么写吗,看都不想看,流水账,缩短些。项目写的也太没内容了,写些用什么技术解决什么问题。 👍🏽0 💭新加坡 🕐2024-01-10 11:18:35
知乎用户: 跟你一样的经历,我在浩鲸待的,也是运营商。出来面试还得会吹 👍🏽0 💭江西 🕐2024-01-10 10:24:04
│ └── 知乎用户58919: 现在怎么样了老哥 👍🏽0 💭湖南 🕐2024-01-10 17:41:25
│ └── 知乎用户: 难找,别轻易裸辞 👍🏽0 💭江西 🕐2024-01-11 13:38:27
孔乙己的pencil: 别写秒杀了好吧 我tm也是秒杀 怎么那么多秒杀 面试官都听吐了 👍🏽0 💭上海 🕐2024-11-14 17:36:03
│ └── 灶灶: 秒杀能讲清楚很难的 更多的是把自己秒了[大哭] 👍🏽0 💭湖北 🕐2025-01-31 01:00:06