CPU 的工作原理是什么_-柳两丛
上二年级的小明正坐在教室里。现在是数学课,下午第一节,窗外的蝉鸣、缓缓旋转的吊扇让同学们昏昏欲睡。此时,刘老师在黑板上写下一个问题:
小明抬头看了一眼,觉得这两个数字挺眼熟。他昨天翘课去网吧了,因此错过了刘老师讲的竖式计算加法。
“同学们算一算这道题。”刘老师和蔼可亲地说道。
小明盯着黑板懵逼。
小学二年级的他面对这样一道世界级难题,束手无策。小明伸出了自己的左手,打算用一个古老而深邃的方法–掰手指–尝试一下。
小明发现他的每只手只能输入0-5中的正整数,和的范围仅限于0-10,离6324还十分遥远。
“慢着!”小明看向了自己的左手。他发现,事情有一点不对劲。
我们也来看看小明的左手。这只左手有5根手指,我们把5根手指都伸开来记为11111,5根手指握拳记为00000,手背面向我们,左手小指是第一个1/0。
小明紧紧地握拳,然后伸出大拇指,此时的左手为00001。
“如果,”小明想,“这样是1”。他缩回拇指,伸出食指,此时的左手为00010;“这样是2”。他又伸出拇指,此时的左手为00011;“那么这样是3”。他缩回拇指和食指,伸出中指,此时的左手为对着自己竖中指00100;“这样就是4!”…小明的左手飞速运动着,直到五根手指都伸直,像是钢铁侠射了一发掌心炮11111;“这样就是31!一只手可以表示0-31中的任意正整数!”小明为自己的发现感到激动。
可他不知道怎么表示加法。小明的同桌,英语课代表小红,看他摆弄了半天左手,忍不住问他在干什么。小明解释了他的发现。小红听了小明的一番高论,若有所思,提笔在数学书的封底画了一个表格:
小红画的表格
“如果我们能造一个机器,给它三个输入,它能返回两个结果,那我们就能算出这道题!”小红激动地说。“啥叫进位啊美女?”小明问道。“就是你列竖式的时候画的一小撇”,小红回答。“猎术士是什么,我知道猎魔人和古尔丹。”小红于是讲解了一下怎么列竖式计算十进制加法。
“我懂了。”小明说着,拿过小红的数学书,补全了表格:
小明试着补全表格
“是这样吗?”小明问小红。小红拿过来看了看,说:“最后一行写错了,输出结果应该是1。你想啊,1+1+1应该等于11,左边这一位是输出进位,右边这一位是输出结果,都是1,所以输出结果应该是1。”
“噢。”小明又拿过书来,拿起橡皮铅笔改正:
小明改好了
“那为什么这个机器能算加法?我还是不懂。”小明问。
“假设我们已经造出来了这么个机器,长这样”小红继续在封底上画着:
小红画的机器
“等会等会,怎么变成英文了,我英语不好。”小明叫道。“hmmm看来你没读双语幼儿园。左边这三个是输入,右边是输出,C是进位,C-in是输入进位,C-out是输出进位,Sum是和的意思,明白了么?”小红解释道。
“噢好。”
“假设我们已经造出来了这么个机器,造了好几个,我们这么连起来…诶纸不够大,我写不下了。”小明一听,赶紧从书桌膛里翻出来一本草稿纸,生怕同桌变成费马。
“谢谢。先这么连起来:”
小红画图中
“哦哦哦我懂了,A和B就是两只手,最右边这个one-bit-adder算得是最小位数的和!”小明说道。
“正确!”
“你这样连的话,是说最小位的输出进位就是下一位的输入进位,下一位的输出又是下下一位的输入!天啊,这跟列竖式好像。”小明惊叫。
“Absolutely!”小红回答道。
小明又拿过草稿纸,接着画起来:
小明画图中
“把对应的每一位连到每一个adder里…”小明念念有词,“…再汇总一下输出”:
小明画的加法器
“成了!这个东西可以算两只手加法的结果!”小明高兴极了。“可是离6324和244675还是太远了,输入5位远远不够呀。”小红皱了皱眉头。
“不不不!你在掰手指的时候有没有发现,每多一根指头,能表示的数就会多出来一大堆,我觉得只要加那么十几个就够了!1根指头能表示2个数(0,1),2根指头四个数(0,1,2,3),3根8个…”“是2的倍数!”小红接道,“小明,我觉得你的这个记数方法很有意思,要不叫小明式吧!”小红凝望小明的目光中有了一丝羞涩。
“二进制。”身后忽然传来低沉的声音。两人同时回头,发现数学课代表小刚正直勾勾地盯着那张草稿纸。他好像已聆听多时了。
“叫二进制吧,我看蓝猫淘气三千问讲过这个,一模一样,蓝猫说这是二进制。”小刚补充道。小刚的数学成绩是班里最好的,一进学而思就上的超常班。小红只能上尖子班,小明一般去网吧。
“那就叫二进制吧。”小明说。他和小红转过身来,老师让小组讨论的时候他们就这么坐。
小刚又道:“可是,怎么造出这个one-bit-adder呢?”他的眉头皱成一团,眼镜片看起来更厚了。小明和小红也陷入了沉默,三人一筹莫展,陷入僵局。
这时,小刚的同桌,物理课代表小兰入局。她忽然说道:“我听物理办公室的陈老师吹牛,他当年在大学里读电子工程,GPA一直是4.3,用实验室的导线开关和小灯泡就能造一个32位的加法器,不知道是怎么做到的。他还说什么与门是and或门是or,再加一个非门not,用它们表示逻辑,就能造出世间千千万万的计算机。”
小明听迷糊了,“等会等会,什么门?金拱门?”另两人也露出迷茫的表情。
小兰从桌子里掏出一个黑盒子。“这是下节课要用的教具,陈老师让我先拿着。”她打开盒子,取出三个零件和一个说明书。
“喏,你们看看这个”,她拿起第一个零件,“这个叫与门,有两个输入和一个输出。如果我们把输出连上小灯泡,接上电源,两个输入分别连上开关,那么是这么个情况:”
小兰画的表格
“就是说,只有两个开关都闭合了,小灯泡才亮,有点像串联电路。”小兰补充道。
“诶,有意思了…”小刚扶了扶眼镜,似乎打算说什么,大家都看向他。
“没,没什么,我还在想,小兰你接着说。”
“那好。”小兰接着拿起第二块零件。“这个叫或门,有一个开关开着灯泡就会亮…”“等下!”小刚忽然打断,拿起笔在自己的白纸上画起来:
小刚画的表格
“是不是这样!”小刚激动地说,“如果0是关1是开,0是灭1是亮的话,或门的输入输出是不是这样?”小兰看了看道:“正是”。
她拿起第三个零件,“最后这个叫非门,只有一个输入,一个输出。它会输出一个相反的结果:输入有电流,输出就没有;输入没有电流,输出就有电流。用小刚的话来说,输入0输出则为1,输入1输出则为0。太简单了,懒得画表了。”小兰把非门放在桌上。
小刚说道:“这三个门可以表示三种逻辑。如果A、B是输入, 就是经过或门的结果,
就是经过与门的结果,
则是A经过非门的结果。”三人纷纷点头。
“可是,这和加法有什么关系呢?”小明问道。四人再度陷入沉默。
沉默。
忽然,小明拿起笔,一边画一边说道:“如果我们回去看小红画的表格,”
左三列是输入,右二列是输出
“Sum可以写成A、B、Cin的逻辑关系!”
2019/6/18书接上回=======
“你们看,把 A and B 记作 AB,A or B 记作 A + B,not A 记作 A bar。Sum 输出为1只出现在表格的2、3、5、8行,也就是三个输入中1的个数为奇数的时候。我们把这4种情况记下来,那么这个式子…”
“可以拿逻辑门实现!!! ”四人异口同声的叫道。
小红抢过草稿纸,又看了看物理教具的说明书,边画边说了起来:“说明书上写,这个火车头形状的符号表示 and gate;这个B2轰炸机形状的是or gate;这个小人形状的是not gate…”
小红画的与门,或门,非门
她又看了一眼小明的式子,说道:“这个式子的第一项可以这样…”
小红画的输出和的第一项
"你们看你们看,这不就是 嘛!"小红自豪地说。
小明补全了电路:

“先把与门都画了”

“再把或门都加上,搞定。这东西可以算出Sum了,接下来用一样的办法把C-out弄出来。”小明准备继续画。
“你们看,这里还有几个零件。”小兰指着说明书说道:
与非,或非,异或,同或
“与非门:一个与门的输出和一个非门相连,英文是not and,NAND gate。那个小圈圈代表一个非门。或非门是或门 + 非门,not or,NOR gate。第三个叫异或门,只有两个输入中一个为1一个不为1时,才会输出1,exclusive-or,XOR gate。第四个是同或门,也就是一个异或门加上一个非门。”
“啊哈!”小刚灵机一动,抓起笔来道:“我有一个绝妙的点子。”
小刚简化后的电路
“小明的方案,要用17个门。我只要2个异或门就搞定了,牛逼吧?”三人瞪大了眼睛,仔细思考后纷纷点头道:“牛逼,牛逼。”
小刚随即画出了完整的one-bit-adder电路:
小刚的one-bit-adder
小明从从教具盒里拿出电源、小灯泡、开关和逻辑门,按照设计图制作出了全加器:
加法器造出来啦!https://www.zhihu.com/video/1124302170232877056
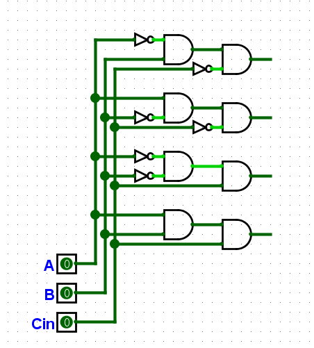
看到小刚的设计被完整的实现,小明欣喜:“啊哈哈哈,吾有上将小刚,则霸业可成,汉室可兴啊!”他把黑盒子里的零件全拿了出来,四人忙碌地工作着。很快,他们拥有了5个全加器,基于小红的设计连了起来:
小红设计实现
“二进制的01100等于十进制的12,01010等于10,12+10=22,等于16+4+2,也就是二进制的10110…”四人人往代表输出结果的5个小灯泡望去:
亮,灭,亮,亮,灭;正是10110!
“成了 !!!”
大家激动的拍打课桌
为了计算黑板上那道题,四人一共制作了32个一位全加器,将它们连接后,一个三十二位加法器便诞生了。他们历经艰辛,踩着自然规律和人类智慧的肩膀,把自己从枯燥的加法计算中解放出来!
窗外的蝉鸣渐渐平息,头顶的吊扇不再转动。
“刘老师,答案是250999!”小明站了起来,声若洪钟大吕,震慑天地。
他和小红、小刚、小兰分别对视了一眼,收获了坚定的目光–这目光,连同面前的32位加法器,如同新的转机和闪闪星斗,正在缀满没有遮拦的天空。
刘老师点了点头,欣慰的说道:“很好,看来四位同学对这部分知识掌握的不错!我们再来看几道题!”
他转过身,拿起板擦,把黑板擦了个精光,又从黑板槽里拾起半截粉笔,写了起来:
- 244675 - 6324 = ?
- 3.14159 + 5.535897 = ?
- 17 * 45 = ?
- 3 / 2 = ?
一连四道题,让四人组陷入了深思:如何让自己的机器运算减法?乘法?除法?浮点数?
刘老师并没有停下,手中的粉笔运动得越来越快:
5. Fibonacci 数列的第103项?
6. 一圈共有N个人,开始报数,报到M的人出列,然后重新开始报数,问最后出列的人是谁?
…
疑惑越来越多了:如何存储?怎样实现分支?保证效率?
刘老师仍未停下,黑板快被写满了:
103. 方程ζ(s)=0的所有有意义的解都在一条直线上吗?
104. 大于2的偶数都可以写成两个质数的和吗?
134. 生命,宇宙及所有事物的答案?
刘老师放下了粉笔,半截粉笔已经变成硬币的厚度。
“这些问题,我们能造个机器回答么?”小明撑着头,喃喃自语。
(完)
PS: 下学期大三了555,求一份2020 Summer 北美或国内的CS实习,有机会的看官可以考虑考虑在下,私信/评论区说一声就行。千恩万谢!
=2019/7/11 答疑=
- 画图是啥软件?
Logism,免费的,用之前要装 java.
2. 还有续集吗?
没了,不好意思。本来想让他们造一个ALU的,结果全加器就写了三天,算了算了。
不过话说回来,从全加器到算术逻辑单元 (ALU) 基本没什么复杂的,需要理解一下补码、反码,因为减法和位移要用。
理解了运算原理再去看存储,看看啥叫Latch,啥叫D-flip-flop,以及寄存器是什么意思等等。
接下来你就可以接触到硬核的内容了,比如内存读写和寄存器读写有什么不一样,比如流水线怎么搞,指令集怎么控制,为什么会有pipeline hazard。找本mips或者riscv的书看看,我们老师用的书是riscv的,Computer Organization and Design RISC-V Edition: The Hardware Software Interface, 写得好啊,而且淘宝电子版只要十几块。
这些都搞懂的话,你差不多从门外汉级别升级成了坐在门槛上抽烟的老大爷级别。接下来学什么就别问我了,毕竟我也坐在门槛上。
3. 输入x输入y是啥?表格是不是画错了??你这写的啥我咋看不懂???
x, y 跟小明小刚甲乙丙丁一样没什么意义,只是代号。表格没错。
答主改不动了,看不懂没事儿,凑合着看呗,还能离了咋地
评论区
可怕的狸花猫: 原来只要我掰指头速度够快就不用买PC了 👍🏽3071 💭N/A IP 🕐2019-06-18 08:44:39
│ └── 同人: 以后掰手指头玩星际争霸。 👍🏽463 💭N/A IP 🕐2019-06-22 14:49:05
│ │ └── MLDtech: 然后瞎得更快了?[思考] 👍🏽0 💭N/A IP 🕐2019-07-19 07:16:54
│ └── 阿拉斯加雪橇猪: 以后装一个手部外骨骼装置就可以不要计算器了[捂脸] 👍🏽88 💭N/A IP 🕐2019-06-29 11:26:36
│ │ └── 可怕的狸花猫: 我觉得到时候可能会有其他用途。。。 👍🏽36 💭N/A IP 🕐2019-06-29 11:28:29
│ │ └── 抛砖: 怀疑你要开车 👍🏽0 💭N/A IP 🕐2020-01-12 20:10:48
│ └── soundex: 不行,你还得得学会用脚写字,不然不能保存。 👍🏽212 💭N/A IP 🕐2019-06-30 18:10:13
│ │ └── 次灵: 00000 👍🏽0 💭N/A IP 🕐2020-01-17 22:56:43
│ └── 微操圣手空一格: 你可以向加藤鹰学习一下经验 👍🏽40 💭N/A IP 🕐2019-07-06 10:45:14
│ └── 实名用户: 你的手指会超过光速 👍🏽14 💭N/A IP 🕐2019-07-07 12:55:45
│ └── Kingway: 是啊,每秒3.6兆赫而已 👍🏽48 💭N/A IP 🕐2019-07-07 23:18:10
│ └── 知乎用户HKn7Zp: 一秒钟掰1吉次手指头? 👍🏽28 💭N/A IP 🕐2019-07-08 20:50:34
│ └── 意大利炮: 斑:正经忍着都不结印,你结印吗?柱间:我也不结印。 👍🏽33 💭N/A IP 🕐2019-07-09 18:00:21
│ └── 知乎用户yZvgyY: 不能联网[捂脸] 👍🏽10 💭N/A IP 🕐2019-07-09 22:23:31
│ │ └── 李钢: 掰手指的人同坐一屋,模拟tcp协议不就联网了吗? 👍🏽11 💭N/A IP 🕐2019-07-22 12:41:47
│ └── xingfenzhen: 三体人最初就是这样玩的。 👍🏽31 💭N/A IP 🕐2019-07-10 14:43:12
│ │ └── 岂曰无衣: 三体人高级一点点,用军队来做点阵,运算,手指还是慢了点 👍🏽8 💭N/A IP 🕐2019-07-11 12:28:11
│ └── 我都不信: 兄台,能借你手指玩一下扫雷么 👍🏽37 💭N/A IP 🕐2019-07-10 20:59:36
│ └── 不二: 原谅我不厚道地笑了[看看你][看看你] 👍🏽3 💭N/A IP 🕐2019-07-11 08:41:47
│ └── 我也好烦我自己: 鬼才 👍🏽0 💭N/A IP 🕐2019-07-11 08:42:11
│ └── Adminton: 输入进位是什么? 👍🏽0 💭N/A IP 🕐2019-07-11 09:09:59
│ └── 最渣男友: 够快的话估计你的手指可以在洛杉矶开枪 👍🏽7 💭N/A IP 🕐2019-07-11 09:26:53
│ └── 闻道: 有这apm,你还不买个高端PC去打职业 👍🏽5 💭N/A IP 🕐2019-07-11 09:29:55
│ └── 啦啦啦: 那意思是闪电侠技能树点偏了? 👍🏽12 💭N/A IP 🕐2019-07-11 10:02:40
│ └── liubu: 你去三体世界吧! 👍🏽2 💭N/A IP 🕐2019-07-11 11:20:17
│ └── 瞎扯氮: 问题是,你还得储存,,,还得计算图像 👍🏽2 💭N/A IP 🕐2019-07-11 12:06:57
│ └── 知乎用户CJyiqk: 内存溢出 👍🏽1 💭N/A IP 🕐2019-07-11 14:37:33
│ │ └── 你会biubiu发光吗: 终于知道算卦是怎么回事了 👍🏽30 💭N/A IP 🕐2019-07-11 17:59:26
│ │ └── Iiiii: 人才[飙泪笑] 👍🏽0 💭N/A IP 🕐2019-07-31 13:59:15
│ │ └── Iiiii: 人才[飙泪笑] 👍🏽0 💭N/A IP 🕐2019-07-31 13:59:24
│ └── 广州十三幺: 我忽然有个大胆的想法 👍🏽0 💭N/A IP 🕐2019-07-11 21:44:51
│ └── 潆流棹阳: 你要自焚吗? 👍🏽0 💭N/A IP 🕐2019-07-11 21:52:51
│ └── 哈哈: 加上脚趾头也能掰,提速 👍🏽0 💭N/A IP 🕐2019-07-12 09:47:52
│ └── zeratul: 为了联盟! 👍🏽0 💭N/A IP 🕐2019-07-12 12:17:41
│ └── 83678524: 你的手指还在吗? 👍🏽1 💭N/A IP 🕐2019-07-12 13:42:12
│ └── 蓝小极爱吃鱼: 不行啊兄弟,你用手来看片的时候怎么办? 👍🏽1 💭N/A IP 🕐2019-07-15 12:43:40
│ └── mirage: 你超个频,到5GHz,就差不多了 👍🏽1 💭N/A IP 🕐2019-07-18 00:32:18
│ └── 知乎用户Qi3JM1: 算命的? 👍🏽1 💭N/A IP 🕐2019-07-20 10:53:31
│ └── 叫我白先生: 我觉得这么快的运算速度,你的手指缝可能会磨得通红,发光,发热。考虑下在手背上加装一个水冷降温 👍🏽7 💭N/A IP 🕐2019-07-21 09:03:42
│ └── 灵芜: 嘴里含个内存条脑补画面 👍🏽2 💭N/A IP 🕐2019-07-22 17:49:13
│ └── XiaoNuo丶: 角度刁钻 👍🏽0 💭N/A IP 🕐2019-07-30 22:28:28
│ └── 达摩克利斯之盾: 到时候你手指头都磨没了吧[捂嘴] 👍🏽0 💭N/A IP 🕐2019-07-30 23:43:11
│ └── 鱼七: 得掰的比电子跑的还快[飙泪笑] 👍🏽0 💭N/A IP 🕐2019-08-05 23:36:46
│ └── 印度外逃贪官: 你的手指。。。别的不说,ATP够用吗 👍🏽0 💭N/A IP 🕐2019-08-26 21:34:19
│ └── 你知我知他不知: 5根手指32位能干嘛? 👍🏽0 💭N/A IP 🕐2019-10-28 17:42:32
│ └── Vulcan: 一秒一千万次的话,应该够玩4399小游戏了哈哈哈 👍🏽1 💭N/A IP 🕐2019-10-31 11:26:34
│ └── 寒笑疯: 所以你打算买根内存含嘴里玩吗(滑稽)[机智] 👍🏽0 💭N/A IP 🕐2019-12-19 10:58:31
│ └── 南宫先生: 以后掰着手指学《黑客帝国》的功夫[惊喜] 👍🏽0 💭N/A IP 🕐2019-12-22 11:45:17
│ └── 云颠下的烛火: 不要让女主播发现。 👍🏽0 💭N/A IP 🕐2020-02-16 18:04:22
MLDtech: 原来我自带五位寄存器[惊喜] 👍🏽1075 💭N/A IP 🕐2019-06-18 07:37:05
│ └── 阿杜: 手脚都加起来可以达到20位 👍🏽118 💭N/A IP 🕐2019-06-23 09:09:15
│ │ └── 者也: 请你用左脚脚趾比划一下二进制的4 👍🏽320 💭N/A IP 🕐2019-06-26 17:13:08
│ │ │ └── mikuforever831: 如果借我胶带的话我可以做到[飙泪笑] 👍🏽20 💭N/A IP 🕐2019-06-26 23:30:47
│ │ │ └── 你当我是浮夸吧: 如果想让我对你竖中指我可以用手,没必要用脚[惊喜] 👍🏽43 💭N/A IP 🕐2019-07-06 15:14:50
│ │ │ └── 木马羊: 优秀优秀[飙泪笑]笑尿了 👍🏽0 💭N/A IP 🕐2019-07-20 18:30:01
│ │ │ └── 大漠流亡: [飙泪笑] 👍🏽0 💭N/A IP 🕐2019-07-25 18:21:00
│ │ │ └── 砂糖妮娅: 哈哈哈哈哈哈哈哈 👍🏽0 💭N/A IP 🕐2020-01-20 22:24:38
│ │ └── Rinzler: 右手要动笔记录数据的,所以只有3只 👍🏽5 💭N/A IP 🕐2019-07-06 23:47:29
│ │ │ └── 小贺子: 兄弟,练习一下用脚写[捂脸]。这样你就会有10位了[捂脸] 👍🏽2 💭N/A IP 🕐2019-09-22 08:18:14
│ │ │ └── 知乎用户911s3A: 拿脑子当内存[调皮] 👍🏽0 💭N/A IP 🕐2020-01-30 17:55:49
│ │ │ └── devCorleone: 那内存不用含嘴里就可以脑补画面了[吃惊] 👍🏽0 💭N/A IP 🕐2020-04-03 17:05:06
│ │ └── 编程老师傅: 男同志21位 👍🏽33 💭N/A IP 🕐2019-07-14 09:13:04
│ │ └── 知乎用户911s3A: 男性21位[酷] 👍🏽0 💭N/A IP 🕐2020-01-30 17:56:49
│ └── 正道滴光: 你可以和朋友一起,就有好多了,随意插拔,不用担心兼容问题 👍🏽28 💭N/A IP 🕐2019-07-12 10:07:05
│ │ └── 何无忧: 这破路都能开? 👍🏽0 💭N/A IP 🕐2022-04-21 00:58:41
│ └── 石头慕夏: 不是十位么?[大笑] 👍🏽1 💭N/A IP 🕐2019-07-12 11:30:47
│ └── M0N4RCH: 可能有21位[捂脸] 👍🏽16 💭N/A IP 🕐2019-07-14 00:53:41
│ └── 冰糖雪阳: 这表情怎么打出来的 👍🏽1 💭N/A IP 🕐2019-07-14 13:06:58
│ └── zengqlleo: 假如你能同时只申大拇指和无名指的话就是寄存器 👍🏽6 💭N/A IP 🕐2019-07-17 13:30:46
│ └── 卧睇妮: 蜡笔小新:你真聪明查看图片 👍🏽1 💭N/A IP 🕐2019-07-22 14:37:57
│ └── 阿小: 有寄存器还不够,你的要有内存(草稿),另外你大脑实际内置了可以直接进行10进制整数加减的单元了 👍🏽1 💭N/A IP 🕐2019-07-25 12:30:35
│ └── 强霸卓齐霸: 男的可以21位 👍🏽4 💭N/A IP 🕐2019-08-01 18:38:00
│ │ └── 鱼七: 女的22 👍🏽0 💭N/A IP 🕐2019-08-05 23:37:38
│ │ └── 0x7fff0000: 滴滴滴 👍🏽0 💭N/A IP 🕐2020-02-06 15:35:02
│ └── 子非鱼: 别人带的寄存器位数比你多啊,你要不再数数? 👍🏽0 💭N/A IP 🕐2020-01-09 10:11:34
│ └── 智慧树下的神童: 你在哪儿复制的 👍🏽0 💭N/A IP 🕐2020-01-09 23:30:47
│ └── DreamKeeper: 42! 👍🏽0 💭N/A IP 🕐2020-01-23 01:49:33
│ └── 极光掠过天边: 记忆力好的话其实大脑就是个超大容量寄存器。 👍🏽1 💭N/A IP 🕐2020-04-11 03:03:03
│ └── 白天睡觉: [思考][思考][思考][思考] 👍🏽0 💭N/A IP 🕐2021-08-07 10:58:10
柳两丛: 写了一晚上加法器都没写完😓 今天接着写 👍🏽237 💭N/A IP 🕐2019-06-18 09:07:42
│ └── Social being: 加油( ¯ᒡ̱¯ ) 👍🏽19 💭N/A IP 🕐2019-06-18 09:31:12
│ └── JonCode: 我要先看最后一个问题的[瑟瑟发抖] 👍🏽14 💭N/A IP 🕐2019-06-20 09:13:14
│ │ └── Maverick: 42:) 👍🏽5 💭N/A IP 🕐2019-06-21 09:45:59
│ └── 沈的: 作者先生我有一段看不懂:“是这样吗?”小明问小红。小红拿过来看了看,说:“最后一行写错了,输出结果应该是1。你想啊,1+1+1应该等于11,左边这一位是输出进位,右边这一位是输出结果,都是1,所以输出结果应该是1。”输出进位和输入进位和输出结果是不是搞错了? 👍🏽1 💭N/A IP 🕐2019-07-12 19:31:52
│ └── 柳两丛: 没有哦,考虑一下其他几行 👍🏽0 💭N/A IP 🕐2019-07-12 20:47:41
│ └── 晴空: 那个,请问下sum的公式是怎么推出来的…感觉这里的逻辑推导很有意思 👍🏽1 💭N/A IP 🕐2019-07-14 21:17:47
│ └── 天下无如吃饭难: 要是我当年的电子技术基础老师,有您这么敬业该多好啊。可问题是,我还是想说一句,您真的很闲哈。[哈哈] 👍🏽0 💭N/A IP 🕐2020-01-09 19:26:16
│ └── 千荷: 看过《数字电子技术基础》的通信学生路过 👍🏽0 💭N/A IP 🕐2020-01-15 21:08:21
│ └── 呆文: 请求出书 我第一个买 太牛逼了 👍🏽0 💭N/A IP 🕐2020-07-04 21:21:48
蒙德里安: 那个视频里的电路软件用的是啥? 👍🏽229 💭N/A IP 🕐2019-06-21 17:04:44
│ └── 柳两丛: Logism 👍🏽40 💭N/A IP 🕐2019-06-21 17:13:00
│ │ └── suzukaze凉风: 这个和multisim哪个好呀 👍🏽4 💭N/A IP 🕐2019-07-08 16:02:13
│ │ └── 更上一层楼: 看起来1都差不多吧 👍🏽0 💭N/A IP 🕐2019-07-11 09:36:57
│ │ └── 梦呓大师: 个人喜好multisim 👍🏽2 💭N/A IP 🕐2019-07-11 11:07:51
│ │ └── 改个名字吧: 后者好用 👍🏽0 💭N/A IP 🕐2019-07-11 16:18:51
│ │ └── 啦啦啦世界那么大: 我们学数电的时候用的是毛忒塞木,感觉还比较好用[思考] 👍🏽4 💭N/A IP 🕐2019-07-12 10:24:19
│ │ └── FELIX 张: 数字电路方面感觉logisim更好用,模拟电路方面multisim 👍🏽0 💭N/A IP 🕐2019-07-24 23:15:39
│ └── 蒙德里安: 哇,没想到答主回的这么快 [吃惊] 👍🏽4 💭N/A IP 🕐2019-06-21 17:14:28
│ └── 小小猪: logisim 👍🏽3 💭N/A IP 🕐2019-07-06 10:49:38
│ └── 风间琉璃: 半加和全加器 👍🏽0 💭N/A IP 🕐2019-07-10 13:18:09
│ └── 长角的兔子: logisim 👍🏽0 💭N/A IP 🕐2019-07-11 09:46:54
│ └── 阿斯蒂芬: logisim 👍🏽0 💭N/A IP 🕐2019-07-11 10:40:34
│ └── 哦豁: Logisim 👍🏽0 💭N/A IP 🕐2019-07-11 12:17:59
│ └── 星垂野: logisim 👍🏽0 💭N/A IP 🕐2019-07-11 12:35:50
│ └── 不惊夜: 还是不懂。。。 👍🏽1 💭N/A IP 🕐2019-07-12 23:15:14
│ └── NikolaQrs: 是logisim 👍🏽0 💭N/A IP 🕐2019-07-24 00:18:01
│ └── Tovelo图拉夫: logisim 👍🏽0 💭N/A IP 🕐2020-01-14 20:53:27
│ └── 次灵: 00000000000000000000 👍🏽0 💭N/A IP 🕐2020-01-17 22:56:23
│ └── 半岛铁盒: logism[思考] 👍🏽0 💭N/A IP 🕐2021-10-09 09:22:52
misnearzhang: 吾有上将小明 可造CPU 👍🏽146 💭N/A IP 🕐2019-06-19 18:54:42
Social being: 喜欢这个文风哈哈哈 👍🏽114 💭N/A IP 🕐2019-06-18 07:16:06
│ └── 树懒: 应该是受高中物理必修一前言那个小故事的启发,很有趣 👍🏽172 💭N/A IP 🕐2019-06-30 09:48:05
│ │ └── 问象: 我也觉得是那个耶[赞同] 👍🏽18 💭N/A IP 🕐2019-07-11 15:40:12
│ │ └── 夏虫不可语冰: 比那个更高级哈哈哈哈哈 👍🏽0 💭N/A IP 🕐2019-08-10 12:00:09
│ └── AlkNy: 还有点像三体人肉计算机 👍🏽13 💭N/A IP 🕐2019-07-12 15:51:14
│ │ └── Social being: 对对对 👍🏽2 💭N/A IP 🕐2019-07-12 15:52:01
│ └── 7eQi雅唆: 000 👍🏽0 💭N/A IP 🕐2019-07-17 20:46:29
│ └── 知行合一: 🐮 👍🏽0 💭N/A IP 🕐2019-12-28 15:05:11
│ └── 夜孤橙: 有点刘慈欣的感觉 👍🏽0 💭N/A IP 🕐2022-03-20 17:11:34
真的假的: 有这几小将,怕什么三体人? 👍🏽103 💭N/A IP 🕐2019-06-18 23:38:07
│ └── 遗世独立: 主不在乎 👍🏽16 💭N/A IP 🕐2019-07-11 12:37:56
│ └── Hypernova: 你们都是虫子 👍🏽1 💭N/A IP 🕐2019-07-15 08:42:14
│ │ └── Spring Rain: 但人类从未战胜过虫子! 👍🏽7 💭N/A IP 🕐2019-07-20 07:16:35
│ └── 藤冈春绯: 主不在乎 👍🏽0 💭N/A IP 🕐2019-07-29 22:18:44
多喝点水: 我发现好多学计算机的都挺会编故事[飙泪笑] 👍🏽86 💭N/A IP 🕐2019-06-18 22:14:36
│ └── 鬼怪猫: 因为逻辑能力太强了[捂脸] 👍🏽22 💭N/A IP 🕐2019-06-23 12:02:26
│ └── 绯红玉盾: 没数学系和哲学系能编 👍🏽34 💭N/A IP 🕐2019-07-11 08:31:07
│ │ └── LLJJ: 想看数学系编的故事 👍🏽2 💭N/A IP 🕐2019-07-18 13:01:16
│ │ └── 爬山的猫: 可以看看马丁·高德纳的书 👍🏽0 💭N/A IP 🕐2021-08-19 02:15:48
│ └── 油炸豆腐脑: 这个算硬件底层吧…[衰] 👍🏽1 💭N/A IP 🕐2019-07-15 03:52:07
眼镜大魔神: “假设我们已经造出来了这么个机器,造了好几个,我们这么连起来…诶纸不够大,我写不下了。”小明一听,赶紧从书桌膛里翻出来一本草稿纸,生怕同桌变成费马。哈哈哈哈哈哈哈哈哈哈哈哈哈哈哈哈哈哈哈哈哈哈哈哈哈哈哈哈哈哈哈哈哈哈哈哈哈哈哈哈哈哈哈哈哈哈哈哈哈哈 👍🏽83 💭N/A IP 🕐2019-06-21 00:45:48
│ └── Taro: 一句写不下,问你怕不怕 👍🏽14 💭N/A IP 🕐2019-07-12 20:19:17
│ └── 乔克叔叔: 我就是来找费马的 👍🏽6 💭N/A IP 🕐2019-10-29 14:13:45
Arthur-CR400AF: 6324要素过多[捂脸] 👍🏽38 💭N/A IP 🕐2019-06-19 20:21:14
宇宙重启按钮在我: 我觉得计算机原理用这种方式写出来,投身程序猿行列的人会成指数增长 👍🏽37 💭N/A IP 🕐2019-06-19 18:04:21
│ └── 知乎用户hf83Ha: 一般程序猿工作中用不上这么底层的原理知识… 👍🏽53 💭N/A IP 🕐2019-06-20 17:06:30
│ └── 知乎用户5681eu: 这是数字电路的东西,不是学计算机的主课。 👍🏽48 💭N/A IP 🕐2019-06-22 09:42:31
│ │ └── 知乎用户1IALnn: 这是计算机组成原理的实验课… 👍🏽7 💭N/A IP 🕐2019-06-24 09:03:02
│ │ │ └── 阿土伯: 408警告[哼] 👍🏽2 💭N/A IP 🕐2019-06-27 14:19:50
│ │ │ └── 知乎用户pwA3vo: 我们数字逻辑学的。 👍🏽1 💭N/A IP 🕐2019-07-11 07:16:21
│ │ │ └── 故事你认真听了吗: 还有数字逻辑 👍🏽0 💭N/A IP 🕐2019-07-18 23:34:59
│ │ └── Yuslook: cs专业不都要学数字电子技术和计算机组成原理。专业基础算主课吧 👍🏽2 💭N/A IP 🕐2019-07-11 12:52:52
│ │ └── 知乎用户5681eu: 不同学校开设不一样吧,我们学校数电就两个学分。 👍🏽0 💭N/A IP 🕐2019-07-11 19:19:14
│ │ └── 爱笑: [好奇] 👍🏽0 💭N/A IP 🕐2019-08-04 22:05:31
│ └── 张伟: 这是数字电路基础第一章,还没出第一章[捂脸][捂脸]后面反码和补码都没写出来[捂脸][捂脸]如果真这么写,不知道书该多厚。 👍🏽15 💭N/A IP 🕐2019-06-25 19:14:08
│ └── 恨水无常: 电气狗才学这个[捂脸] 👍🏽3 💭N/A IP 🕐2019-07-10 06:59:58
│ └── 绯红玉盾: 这个EE的活. 别啥都往CS身上揽 👍🏽1 💭N/A IP 🕐2019-07-11 08:31:56
│ └── 厚礼蟹: 能这么表达出来也是一种有水平的体现。而且这个水平还很高。 👍🏽0 💭N/A IP 🕐2019-07-11 17:07:17
│ └── Taro: 那随便一本专业书都得5斤重了。。。 👍🏽3 💭N/A IP 🕐2019-07-12 20:15:41
│ └── 极光掠过天边: 程序员只需要了解一下这东西。 👍🏽1 💭N/A IP 🕐2019-07-22 19:47:03
│ └── sptene: 一个是造这玩意的,一个是用这玩意的…… 👍🏽0 💭N/A IP 🕐2019-12-13 16:18:30
│ └── 矢速: 程序员大多数时候关注的抽象层次离这一层很远 👍🏽0 💭N/A IP 🕐2022-02-03 21:07:37
遐观: 所以大家都知道小明小红小刚为什么没上高中了吧,都跳级到大学计算机电子去等大家了[有、厉害] 👍🏽37 💭N/A IP 🕐2019-06-21 09:06:34
Major Tom: 这个文风读着像刘慈欣 👍🏽27 💭N/A IP 🕐2019-06-19 21:44:16
│ └── Coconut: 有种超新星纪元的感觉 👍🏽7 💭N/A IP 🕐2019-07-11 16:15:41
│ └── MonologueS.Q: 同感,同感,大刘在《三体》中造“人肉”计算器也是很宏伟的 👍🏽9 💭N/A IP 🕐2019-07-17 10:47:49
│ └── Spring Rain: 就是那段我没打看懂。。。 👍🏽1 💭N/A IP 🕐2019-07-20 07:17:32
小产品: 原谅我智商没这群二年级的小学生高… 👍🏽18 💭N/A IP 🕐2019-06-20 21:46:22
十一: 作者辛苦啦!与门那里有句容易误会的,配图上边那段:“两个输入分别连上开关和电源”,开始读的时候,当成一个输入连开关,一个输入连电源了。读到或门那里才明白。不如改成“接上电源,两个输入分别连上开关” 👍🏽69 💭N/A IP 🕐2019-07-25 23:52:54
│ └── 柳两丛: 好,谢谢 👍🏽2 💭N/A IP 🕐2019-07-26 10:13:52
小松鼠yy1: 看不懂。。。 👍🏽8 💭N/A IP 🕐2019-06-20 10:31:22
│ └── 知乎用户1jR1lR: 还是需要一点电路基础知识和二进制基础知识的。。并且文章里有很多梗:比如“怕小明变成费马”,是说著名数学家费马发现一个难题的解决方法,但是却在书稿旁边写道:“我想到一个绝妙的解法,可惜这里地方太小,写不下了。。”直接导致后辈前仆后继死在这道难题上。比如:“生命、宇宙及一切事物的终极答案”,是指科幻小说里造出来的“深蓝”超级计算机,算出来了结果是42.比如:大于2的偶数,能写成两个质数之和吗?是著名的哥德巴赫猜想。答主至少对这些知识掌握特别扎实,才能让文章写得很有趣味性。并且能够加深理解,帮助大学学渣用最简单的思路去理解CPU从实现加法器,延申到乘法、除法、解方程、解决实际问题等等等等的功能。啊,九层之台,起于垒土。说CPU是当前人类智慧的最高结晶,并不为过。[赞同] 👍🏽120 💭N/A IP 🕐2019-06-20 20:16:55
│ │ └── Yuslook: 你不说我还没意识到自己竟直接看懂了这些梗 👍🏽1 💭N/A IP 🕐2019-07-11 12:49:45
│ │ └── 流连若舞: 上面有个字发错了 42那个是深思deep thought不是深蓝 👍🏽0 💭N/A IP 🕐2019-07-22 13:17:53
│ │ └── 芽茉茗贷: 哥德巴赫猜想上面那个是黎曼猜想 👍🏽0 💭N/A IP 🕐2020-02-04 00:09:06
│ └── 李清歌: 同听不懂啊,在大神如过江之鲫的知乎,真真感觉自己是个废人。[捂脸] 👍🏽9 💭N/A IP 🕐2019-06-26 14:24:44
│ │ └── Faramir: 过江之鲫是贬义词a[飙泪笑] 👍🏽2 💭N/A IP 🕐2019-07-02 10:04:03
│ │ └── 李清歌: 学艺不精,莫怪莫怪[捂脸] 👍🏽1 💭N/A IP 🕐2019-07-02 15:08:10
│ └── 黎明: 103题不是预测非平凡零点都在复平面的二分之一这条线上吗? 👍🏽0 💭N/A IP 🕐2019-07-20 18:34:27
赵斌: 大赞 👍🏽41 💭N/A IP 🕐2019-06-18 04:30:16
粪海狂蛆: 答主快更[欢呼] 👍🏽37 💭N/A IP 🕐2019-06-18 05:15:02
Enzo: 此时小明眼前一黑,字幕出现:第184号文明在一节小学数学课毁灭了,该文明进化至科学革命和工业革命。这次文明中,牛顿建立了低速状态下的经典力学体系,同时,由于微积分和冯·诺伊曼结构计算机的发明,奠定了对三体运动进行定量数学分析的基础。 👍🏽4 💭N/A IP 🕐2019-07-11 17:36:15
第一钢精: 对不起,我在小红的表格那就掉队了 👍🏽4 💭N/A IP 🕐2019-12-30 13:20:16
知乎用户T6RNp0: 不怕你有技术 也不怕你会写文 就怕你又有技术又会写文[柠檬] 👍🏽2 💭N/A IP 🕐2019-12-30 02:15:36
驴得水: 你告诉我,小红最后和谁在一起了就行了,我就不细看了 👍🏽2 💭N/A IP 🕐2019-07-11 13:32:35
立波米亚: 哈哈哈哈哈哈哈哈第一次见赞数这么少的这种类型的回答!!顶你上去! 👍🏽28 💭N/A IP 🕐2019-06-18 12:28:30
│ └── 柳两丛: 难顶啊 👍🏽8 💭N/A IP 🕐2019-06-18 23:04:32
│ │ └── 立波米亚: 会有的 👍🏽4 💭N/A IP 🕐2019-06-18 23:15:30
│ └── 生而无知: 有门槛的文章自然赞的少,不过作者的进制解释很适合教学的例子,希望计算机老师可以学习一下 👍🏽0 💭N/A IP 🕐2019-12-27 10:41:44
maurice: 好歹得把寄存器和锁存器加上,还有memory,不然小明算了前面就忘了后面,哦,对,还有可能需要考虑一下功耗问题,这样一直算,小明肚子可能饿的比较快,要想想怎么解约能量 👍🏽1 💭N/A IP 🕐2021-07-16 18:51:31
一竹风: 《编码》那本书讲的通俗易懂,推荐小白看看[思考] 👍🏽1 💭N/A IP 🕐2021-04-20 16:42:14
stdio.h: 能不能火就看你了 [爱心] 👍🏽26 💭N/A IP 🕐2019-06-18 08:21:53
Pluveto: 42 👍🏽21 💭N/A IP 🕐2019-06-20 02:20:06
nexus: 恶臭6324 👍🏽19 💭N/A IP 🕐2019-06-20 10:07:13
│ └── 光说论点可不行: 讲文明树新风,嘴臭带哥冲冲冲 👍🏽6 💭N/A IP 🕐2019-06-21 16:48:51
鹌鹑蛋: 这两个小学生,国之栋梁啊 👍🏽16 💭N/A IP 🕐2019-06-20 17:44:47
一梦: 我在知乎学数电 👍🏽10 💭N/A IP 🕐2019-06-20 22:34:27
神久夜: 乘法器也差不多,二进制x和y相乘,从y第一位开始,如果是1,x原样输出,是0全输出0,第二位是1,x进一位原样输出。然后再累加。 👍🏽10 💭N/A IP 🕐2019-06-19 20:40:14
│ └── 远空w: 部分积的产生 👍🏽2 💭N/A IP 🕐2019-07-07 22:48:35
spirit master: 这是帝国理工小学么,我刚大学毕业能不能报名 👍🏽9 💭N/A IP 🕐2019-06-21 19:15:41
│ └── 2019: 你是对帝国理工有什么错误的认知吗? 👍🏽1 💭N/A IP 🕐2019-06-21 22:04:25
│ └── youngbilibili: 不是的,这是马萨诸塞州州立理工小学,每年非应届生大概全国招一个人,加油 👍🏽2 💭N/A IP 🕐2019-07-16 11:20:02
云天明: 我也没上过双语幼儿园怎么办 👍🏽9 💭N/A IP 🕐2019-06-21 10:33:50
岩窟王: 二年级这么nb的吗[捂脸] 👍🏽9 💭N/A IP 🕐2019-06-20 20:37:21
黑夜穿行: 二年级。。。 👍🏽8 💭N/A IP 🕐2019-06-20 15:36:12
韦思明: 一开始说小明上初中,下面又说是二年级,一看就是编的,哪个初中生不会算加法? 👍🏽6 💭N/A IP 🕐2019-06-20 10:13:46
│ └── 柳两丛: 一开始写错了,已更正,谢谢指出 👍🏽6 💭N/A IP 🕐2019-06-20 10:59:02
│ └── 俗人: 这话说的,不是编的难道是真的? 👍🏽91 💭N/A IP 🕐2019-06-25 19:29:55
│ │ └── 知乎用户1IALnn: 其实真的有小学生玩这个的 而且玩的很6 👍🏽0 💭N/A IP 🕐2019-07-11 17:00:07
│ └── 木木木丶: 更形象的形容,我们看的是运算原理,你看的是什么?能看懂理解就行了,你管他几年级?你以为是写剧本?杠什么杠? 👍🏽16 💭N/A IP 🕐2019-06-27 01:43:20
│ │ └── 世上最美金泰享: 写错了不能说?就你会用个杠?玻璃心? 👍🏽1 💭N/A IP 🕐2019-07-11 10:39:17
│ │ └── 王奶奶保护协会: 前后不一致确实是写错了,但是这个人的重点难道不是“编的”上面吗? 👍🏽1 💭N/A IP 🕐2019-07-17 20:12:45
│ │ └── 隔壁王师傅: 文章内容处于重要处,核心内容文章大意这个错了,你说出来大家鼓掌觉得你是个天才。文章核心内容外边缘7环8环的东西说出来,会让人真的觉的你真的只有小学智商 👍🏽0 💭N/A IP 🕐2020-01-13 22:11:57
│ └── 两点水: 莫非,你一开始甚至有一丝丝的认为这是真的? 👍🏽25 💭N/A IP 🕐2019-07-11 09:16:46
│ └── 庄庄越来越好: 真是杠精哪里都要来找存在感,很明显作者只是一种写作手法而已,希望大家可以浅显的理解,“一看就是编的”能显得你很聪明是吗? 👍🏽2 💭N/A IP 🕐2019-07-12 11:48:26
│ └── 冯斐睿: 是的,被你发现是编的了,你就是天选之人! 👍🏽3 💭N/A IP 🕐2019-07-29 21:06:56
│ └── 带带犬师兄: 真的跟个脑瘫一样 抓不住重点是吗 非要杠一下觉得自己懂得多? 👍🏽0 💭N/A IP 🕐2019-07-30 23:34:30
│ └── KHALldds: 这层主怎么感觉在玩知乎编故事的梗。。。 👍🏽0 💭N/A IP 🕐2020-01-25 16:34:02
哇啊啦啦啦啦: 深入浅出[赞同] 👍🏽6 💭N/A IP 🕐2019-06-20 09:46:45
MeowCat: 生命,宇宙及所有事物的答案?42 👍🏽5 💭N/A IP 🕐2019-06-20 23:08:01
庞达: 这些学生怎么这么皮 👍🏽5 💭N/A IP 🕐2019-06-20 11:33:43
│ └── 吴烜圣: 作业太少了[飙泪笑] 👍🏽9 💭N/A IP 🕐2019-07-04 11:31:31
PoiSoning: 数电卡诺图[看看你] 👍🏽4 💭N/A IP 🕐2019-06-21 17:12:54
JoshCena: 刚刚全加器,离CPU还有很长一段路呐😧答主快更 👍🏽4 💭N/A IP 🕐2019-06-21 11:27:24
张文烨: 天才小学生 👍🏽4 💭N/A IP 🕐2019-06-20 21:48:07
豆沙面包: 小刚大叫到:“这不是黎曼猜想嘛。”小明及其他同学一头雾水。小刚见状解释道:“老师刚刚教了我们列竖式计算,看我们做对了想整个小题刁难我们,故而摆出了黎曼猜想,这个猜想涉及到复数域和复函数甚至是无穷级数,我们的加法器远远不够用啊。”说罢擦了擦脸上的痘大的汗珠,身为数学课代表的他为了稳住早就开始阅读各方面专业书籍,然而对其他同学来说,小刚方才所言闻所未闻。“什么是zeta函数级数表示呢?”,人群中冒出一句话,小刚听到不禁心中一惊,竟有人知道zeta函数,要知道这可是小学啊,什么情况,不过还好我知道,随后在纸上写下了一串级数求和。最后一排打瞌睡的被同学们讨论声吵醒了,于是问道:“你们在干什么”,“学习,学习,小刚同学太厉害了”, “学习,学个屁,啥,老赵又在捣鼓啥呢”,后排同学抢过演算纸,看见了上面赫赫有名的级数,便高声到:“你他娘的还真是个天才, 这东西有点漂亮啊,咱收下了。这玩儿意是啥?”“级数”“啥是级数,你别说,这级数还真他娘的美,哈哈哈哈。” 👍🏽3 💭N/A IP 🕐2019-07-12 12:50:57
贾大箜今天讲故事: 第一张图出来之前,一切都是那么美好[捂脸][捂脸][捂脸] 👍🏽3 💭N/A IP 🕐2019-06-23 21:38:31
Maverick: 二年级啊。。 👍🏽3 💭N/A IP 🕐2019-06-21 09:46:42
米多奇: 哈哈哈生怕同桌变成费马 👍🏽3 💭N/A IP 🕐2019-06-21 09:29:23
ansatz: 我知道猎魔人 👍🏽3 💭N/A IP 🕐2019-06-20 22:23:50
Sleepy: 很好,我决定做一个。 👍🏽3 💭N/A IP 🕐2019-06-20 15:39:13
│ └── 氢氦锂铍硼那个碳: 可以啊,可以用分立元件搭摩托罗拉的6502https://m.bilibili.com/video/av16056831.html 👍🏽2 💭N/A IP 🕐2019-07-09 01:05:56
铁甲小叮当: 牛批!! 👍🏽3 💭N/A IP 🕐2019-06-19 15:39:03
August: “当年在大学里读电子工程,GPA一直是4.3”???做个人吧 👍🏽2 💭N/A IP 🕐2020-01-09 15:02:17
麻辣烤鱼: 还有这种cpu的我马上举报 👍🏽2 💭N/A IP 🕐2020-01-05 18:05:30
邵光霁: 这种答案多一点,知乎会变得更美好 👍🏽2 💭N/A IP 🕐2019-06-25 15:31:03
月白: 小明一激动,背对着老师给他比了个4 👍🏽2 💭N/A IP 🕐2019-06-24 11:42:37
SkyWalker: EE看这个好亲切 👍🏽2 💭N/A IP 🕐2019-06-23 00:56:34
Henry-ZHR: 一进学而思就上的超常班[捂脸][捂脸][捂脸] 👍🏽2 💭N/A IP 🕐2019-06-22 14:28:53
路考: 这才是科学童话 👍🏽2 💭N/A IP 🕐2019-06-21 22:58:11
kusanagi: 你这个回答让我想到了我爸当年的课外书,总是以这种对话的叙事方式来加深理解,我印象特别深刻。。。 👍🏽2 💭N/A IP 🕐2019-06-21 16:03:38
感觉春风: 已经不能算是小学范畴了,看的有点懵逼了 👍🏽2 💭N/A IP 🕐2019-06-21 10:35:47
俊影: 看懂了! 👍🏽2 💭N/A IP 🕐2019-06-19 17:41:04
水账号: 毕导的小学吗? 👍🏽2 💭N/A IP 🕐2021-07-09 13:38:25
│ └── 三生三世不如爱你: 小学二年级 👍🏽0 💭N/A IP 🕐2021-07-15 10:49:39
Adelaideeeea: [飙泪笑][飙泪笑]感觉还是需要一点数电基础才能懂 👍🏽1 💭N/A IP 🕐2020-04-28 16:41:06
啊哈: 我的天,你讲的比我们单片机老师讲的明白的多了 👍🏽1 💭N/A IP 🕐2020-01-23 19:41:17
轻快的泳气鼬: 深中🐮🍺 👍🏽1 💭N/A IP 🕐2020-01-20 00:56:02
妥妥: 一看这界面就怀疑是3410课友哈哈 👍🏽1 💭N/A IP 🕐2020-01-09 23:02:12
追雨: 我摊牌了,我是个废物 👍🏽1 💭N/A IP 🕐2020-01-07 23:16:20
killdiasy: 说起来你们不信,我特么来知乎上大学了[捂脸][捂脸] 👍🏽1 💭N/A IP 🕐2020-01-06 23:10:21
二十七画生: 刚考完数电表示看文章没有压力[飙泪笑][飙泪笑] 👍🏽1 💭N/A IP 🕐2020-01-04 22:22:11
知乎用户8899178: 逐渐变成了看不懂的样子 哈哈哈哈 👍🏽1 💭N/A IP 🕐2020-01-04 17:28:16
午盏: 噗哈哈哈看到学而思那忍不住了 👍🏽1 💭N/A IP 🕐2020-01-03 21:10:07
薛定饿了么: 费挺大的劲看懂了,还用小红的设计在EXCEL上做了一个加法器,顿时觉得坐在门槛上抽烟的老大爷都是我的偶像。 👍🏽1 💭N/A IP 🕐2020-01-02 16:34:05
但愿人长久: 恭喜小明能做出来数电第一题了! 👍🏽1 💭N/A IP 🕐2019-12-28 20:59:24
小喵太: 这才是我要的知乎 在场的文章都能看完 👍🏽1 💭N/A IP 🕐2019-12-20 07:46:15
undead小天: 可以可以,一篇文章涵盖了大概3节课内容。 👍🏽1 💭N/A IP 🕐2019-12-17 12:01:37
无名: 我只能说优秀,故事很强[棒] 👍🏽1 💭N/A IP 🕐2019-12-07 17:31:46
骑猪看日出: 开学一个多月了,一眼计组都没看,老哥这个可以说是救命,明天p0了很慌,今夜无眠。 👍🏽1 💭N/A IP 🕐2019-10-16 19:59:10
高到哪里去了: 差不多要更新了喂 ╮( ̄▽ ̄)╭再不写这类答案,知乎就要被贴吧占领了_(:з」∠)_ 👍🏽1 💭N/A IP 🕐2019-08-27 14:56:36
pvz122: hh我初三的时候知道了几个门电路,然后就自己列表格在mc里造出了5位的加法器,造完后在网上看贴才发现自己造出来的东西叫做加法器😂 👍🏽1 💭N/A IP 🕐2019-08-24 09:49:59
│ └── rus44: 强啊,果然万能的mc 👍🏽0 💭N/A IP 🕐2020-04-01 22:08:07
九哥: 还有,提醒你一点,你的与门、或门、非门的电路符号那是国际标准,咱们中国不这么用。 👍🏽1 💭N/A IP 🕐2019-08-11 14:30:46
从开始暖到结尾: 智商不够用……第二步就看不懂……果然人和人差距太大 👍🏽1 💭N/A IP 🕐2019-08-02 09:00:48
饼叔: 第134题的答案是42,这个我知道 👍🏽1 💭N/A IP 🕐2019-07-26 01:56:13
泡脚田鸡: 所以风水大师掐手指是在科学运算咯? 👍🏽1 💭N/A IP 🕐2019-07-24 12:00:35
知乎用户tCmvVs: 下学期才学数电模电,感觉现在懂了一点不得了的东西嗷!!谢谢作者!! 👍🏽1 💭N/A IP 🕐2019-07-23 10:32:31
longinus: 134题是42哈哈哈 👍🏽1 💭N/A IP 🕐2019-07-21 03:00:11
老板再来盘炒螺蛳: 求问sum=ABC+ABC+ABC+ABC这个公式是怎么推导出来的 👍🏽1 💭N/A IP 🕐2019-07-19 10:16:49
│ └── 江湖骗子: 列一个真值表,把所有可能情况和对应的值都算出来就行了 👍🏽0 💭N/A IP 🕐2019-07-19 21:35:17
我也不知道我是谁: 看了半天流水线都没有,也没提到verilog。原来就是个加法器… 👍🏽1 💭N/A IP 🕐2019-07-13 16:35:05
aireule: 这TM不是小学生,是五位神制订了规则 👍🏽1 💭N/A IP 🕐2019-07-12 10:07:28
Mr-Joke: 有点看不懂啊,求指教,Sum公式是怎么来的 👍🏽1 💭N/A IP 🕐2019-07-11 14:14:50
雷神: 然而,为了实现基本门电路还得研究触发器,然后还得研究共射放大电路和共集放大电路,这就得讲PN结,还有半导体价带,最后还得看看上帝掷不掷骰子。 👍🏽1 💭N/A IP 🕐2019-07-11 09:16:38
Liang: 于是放学前,小明一伙人成功造出了火箭发射器 👍🏽1 💭N/A IP 🕐2019-07-10 21:15:00
两百抽双层纸巾: 一开始的表格里面xy是啥啊进位又是啥啊,本来不是说手指头二进制,怎么突然变表格看不懂了啊 👍🏽1 💭N/A IP 🕐2019-07-09 23:46:34
│ └── 两百抽双层纸巾: 表格的xy输出进制输入进制什么意思啊,好突兀啊突然一个表格 看不懂了[大哭] 👍🏽1 💭N/A IP 🕐2019-07-09 23:48:49
│ └── 两百抽双层纸巾: 1+1+1=11 ???啥意思 👍🏽2 💭N/A IP 🕐2019-07-09 23:54:43
│ └── 清蓝: 二进制加法计算,1+1=10;10+1=11;11+1=111 👍🏽0 💭N/A IP 🕐2019-07-17 11:23:09
│ └── 亚瑟啊你: 11+1=100吧? 👍🏽0 💭N/A IP 🕐2019-07-19 16:16:08
李岩: 我咋感觉不如直接看课本明白呢 👍🏽1 💭N/A IP 🕐2019-07-08 08:43:07
cell7: 后来这几个孩儿去了arm,再也没有音讯… 👍🏽1 💭N/A IP 🕐2019-07-01 00:49:09
好奇心的Belang: 要完蛋了,我一个马上要上大学的人了,可怎么办啊[捂脸][捂脸][捂脸][捂脸] 👍🏽1 💭N/A IP 🕐2019-06-30 08:45:15
宝宝的茶: 物理课代表进来的时候我就看不懂了 👍🏽1 💭N/A IP 🕐2019-06-29 18:21:52
小黑: 原来我只晓得CPU认识0,1, 现在倒好。。更懵逼了 👍🏽1 💭N/A IP 🕐2019-06-26 14:45:08
脑洞学学者: 我一学数学(信科)的,大部分梗居然都懂捂脸[干杯] 👍🏽1 💭N/A IP 🕐2019-06-25 11:46:37
AniYPc421: 我给二年级丢脸了 👍🏽1 💭N/A IP 🕐2019-06-24 10:14:15
徐艺扬: 这时后门的玻璃上映出了校长的脸。 👍🏽1 💭N/A IP 🕐2019-06-22 19:37:28
隐匿的残秋: 逻辑门让我想起被电工电子学支配的恐惧[飙泪笑] 👍🏽1 💭N/A IP 🕐2019-06-22 18:30:58
晴空碧海月: 你管这个叫二年级小学生?[飙泪笑] 👍🏽1 💭N/A IP 🕐2019-06-22 15:33:25
零上三度: 不好意思,本来是666的我给破了哈哈哈哈哈 👍🏽1 💭N/A IP 🕐2019-06-22 13:43:12
远程畜牧业站长: 这哪里的小学生?麻烦提供一下地址,我校特招这样的人才! 👍🏽1 💭N/A IP 🕐2019-06-22 12:49:24
舔指的小飞: 我以为我要看懂了,最后,呵,还是没看懂,,,电子技术挂科的我 👍🏽1 💭N/A IP 🕐2019-06-22 12:35:53
荆慢慢2.2: 弱弱的问这设计电路的软件是啥。。 👍🏽1 💭N/A IP 🕐2019-06-22 01:57:16
│ └── xixili009: 我也想问 👍🏽0 💭N/A IP 🕐2019-07-12 09:28:06
Wseason: 天才小学生的计算机发明之路 👍🏽1 💭N/A IP 🕐2019-06-22 01:34:08
没有夫人没有兵: 很认真的从上看到下,还是懵逼…哦,对了,我都不好意思讲我是是搞计算机的… 👍🏽1 💭N/A IP 🕐2019-06-22 00:50:46
│ └── 柳两丛: 能说说哪里不够清楚么,我改改 👍🏽1 💭N/A IP 🕐2019-06-22 01:12:59
│ └── 没有夫人没有兵: 不不不,我只是搞软件的,底层这些东西不是很理解[捂脸]可能我还是太弱了 👍🏽1 💭N/A IP 🕐2019-06-22 13:30:55
│ └── 咸鱼: 数字电路全加器啊[捂脸] 👍🏽0 💭N/A IP 🕐2019-07-11 15:26:37
知乎用户IZjqdE: 最后一题我会!是42! 👍🏽1 💭N/A IP 🕐2019-06-21 22:49:49
蔬菜人真是让难过: 这是个什么神仙作者啊!!关注 👍🏽1 💭N/A IP 🕐2019-06-21 22:04:53
天涯海角而已: 虽然看不懂,但是还是给你点个赞[超得意] 👍🏽1 💭N/A IP 🕐2019-06-21 10:58:07
卖女孩的小火柴: 哥,我给你和小明跪了 👍🏽1 💭N/A IP 🕐2019-06-20 23:18:08
知乎用户n9CScH: 大佬! 👍🏽1 💭N/A IP 🕐2019-06-20 15:53:15
初音萌奈: 虽然看的很复杂,但是很秀啊 👍🏽1 💭N/A IP 🕐2019-06-19 16:15:16
LJS80: 无尽神机[doge] 👍🏽0 💭N/A IP 🕐2025-03-28 22:55:43
高天钾: 计组0基础[doge] 👍🏽0 💭N/A IP 🕐2025-01-17 20:38:35
Holy: 哥赫巴德猜想都出来了 👍🏽0 💭N/A IP 🕐2024-12-01 06:57:10
Xheng1934: “小刚的数学成绩是班里最好的,一进学而思就上的超常班。小红只能上尖子班,小明一般去网吧。”网吧男神-小明 👍🏽0 💭N/A IP 🕐2024-04-06 15:42:05
磷时: 这文风像<数学女孩> 👍🏽0 💭N/A IP 🕐2024-03-24 18:52:52
泉基: @刘子璇 👍🏽0 💭N/A IP 🕐2024-03-21 19:36:14
godbai: 死去的记忆在鞭我的尸[捂脸] 👍🏽0 💭N/A IP 🕐2023-02-28 19:20:28
长角卡托: 小明一不留神,老师已经写满了一黑板 👍🏽0 💭N/A IP 🕐2021-11-29 23:45:37
司马衷: 这TM是八岁.jpg 👍🏽0 💭N/A IP 🕐2021-11-22 07:35:57
鹿佛儿: 我还不如二年级小学生[尴尬] 👍🏽0 💭N/A IP 🕐2021-11-15 17:37:56
我是满意吖: 我满怀希望地点进来,结果就看了个加法器? 👍🏽0 💭N/A IP 🕐2021-11-14 01:12:22
AYO: 怎么解释1+1=0;0+0=1呢 👍🏽0 💭N/A IP 🕐2021-11-05 09:16:04
BUNNY: 伸出中指,小明卒 👍🏽0 💭N/A IP 🕐2020-07-05 19:51:18
呆文: 大佬 求更啊 你这个写得太好了 👍🏽0 💭N/A IP 🕐2020-07-04 20:46:08
卡特尔: 看不懂 👍🏽0 💭N/A IP 🕐2020-05-28 14:47:31
李志成: function bitadd($a, $b) { $result = 0; i = 0; i < 31; ++i) { $abit = $a & (1 << $i); $bbit = $b & (1 << $i); // 异或求出 sum 并且设置result $s = $abit ^ $bbit; $result = s ^ $c); // 求出 cout abit & c & $s)) << 1; } return $result;} 👍🏽0 💭N/A IP 🕐2020-04-21 17:08:42
李志成: sum = ABC + ABC … 看不懂 👍🏽0 💭N/A IP 🕐2020-04-21 15:31:58
momo: 用过Logism的举手! 👍🏽0 💭N/A IP 🕐2020-04-20 22:44:31
wangrunxinyes: 画的表格错了,结果应该是101110110 👍🏽0 💭N/A IP 🕐2020-04-20 15:31:35
我就看看不说话: 00100=4 这个手势很奇特 👍🏽0 💭N/A IP 🕐2020-04-03 11:33:05
花生油: 这才是我想要找的答案 👍🏽0 💭N/A IP 🕐2020-03-24 16:33:38
陈列: 英语课代表还有数学课代表应该都是小红[飙泪笑] 👍🏽0 💭N/A IP 🕐2020-03-23 19:41:52
山鬼: 卧槽,越看越看不懂 👍🏽0 💭N/A IP 🕐2020-03-21 18:24:27
│ └── rus44: 学数电就懂了,网上有很多数电的课程 👍🏽0 💭N/A IP 🕐2020-04-01 22:01:49
野生甘草: 终于知道济公和观音菩萨为什么能掰掰指头就知道要发生什么了,看来他们的数学能力已经到达几个世纪后的水平了! 👍🏽0 💭N/A IP 🕐2020-03-19 21:32:29
长安: 看不懂 👍🏽0 💭N/A IP 🕐2020-03-14 14:55:55
yhy: 我艹这小学生也太天才了 👍🏽0 💭N/A IP 🕐2020-03-13 20:23:00
patience: 这还是小学生么[捂脸][捂脸] 👍🏽0 💭N/A IP 🕐2020-03-07 08:40:33
qwerty: 奇怪了,只有我一个人看不懂第一个表格里输入进位和输出进位的意思吗。只有我一个文盲? 👍🏽0 💭N/A IP 🕐2020-03-02 23:28:09
│ └── rus44: 上一个数字进位的1呀 👍🏽0 💭N/A IP 🕐2020-04-01 22:02:24
│ └── wangrunxinyes: 这兄弟的表画错了,结果不对,看不懂正常 👍🏽0 💭N/A IP 🕐2020-04-20 15:32:43
独挡一面: 狗粉丝啊这 👍🏽0 💭N/A IP 🕐2020-02-28 18:05:26
知乎用户q8vfOg: “生怕同桌变成费马”,😂,太喜欢作者这个文笔了,看完后开心的翻起了数电书 👍🏽0 💭N/A IP 🕐2020-02-14 01:32:53
锟斤拷锟斤拷: 只加小明一番运算后,喊道:42! 👍🏽0 💭N/A IP 🕐2020-02-06 08:36:00
123456: 大一物理系,小红画图那里废了(´_>`) 👍🏽0 💭N/A IP 🕐2020-02-05 23:45:57
│ └── rus44: 这是数字电路的内容吧,物理系可能不学吧 👍🏽0 💭N/A IP 🕐2020-04-01 22:02:50
二度空间: 赶紧拿出纸 生怕变费马哈哈哈哈 👍🏽0 💭N/A IP 🕐2020-02-05 12:34:19
雨方便: 想到了计算中的上帝 👍🏽0 💭N/A IP 🕐2020-02-04 14:33:36
劍訫: Logisim[飙泪笑]这学期刚写了个单周期CPU 👍🏽0 💭N/A IP 🕐2020-02-03 22:54:03
DestinyGod: 好牛逼的二年级,是毕导的二年级么? 👍🏽0 💭N/A IP 🕐2020-02-03 18:22:59
│ └── rus44: 学完数电的二年级 👍🏽0 💭N/A IP 🕐2020-04-01 22:03:04
不爽: 感觉我计组白学了 👍🏽0 💭N/A IP 🕐2020-01-31 12:36:28
la’la: 有趣! 👍🏽0 💭N/A IP 🕐2020-01-30 10:16:49
往南: 哦这该死的数字逻辑 👍🏽0 💭N/A IP 🕐2020-01-30 02:09:52
方远舟: 角度很有趣,这样的小明居然不会加法太可惜了哈哈哈 👍🏽0 💭N/A IP 🕐2020-01-27 15:03:44
心有奕奕: 写的不错,很有创意 👍🏽0 💭N/A IP 🕐2020-01-26 12:05:25
江小龙: CPU是时序电路 👍🏽0 💭N/A IP 🕐2020-01-24 11:31:42
WTCWTCWTC: 深入浅出 👍🏽0 💭N/A IP 🕐2020-01-22 10:07:52
大脸胖子: 逐渐演变成了我看不懂的样子[捂脸] 👍🏽0 💭N/A IP 🕐2020-01-21 10:23:10
Emc20: 学而思笑死我了 👍🏽0 💭N/A IP 🕐2020-01-20 21:01:48
REOL’slover: 为啥有股王小波内味呢?[好奇] 👍🏽0 💭N/A IP 🕐2020-01-20 16:25:39
芒果汁儿: 6324? 👍🏽0 💭N/A IP 🕐2020-01-20 16:07:16
EW New: 带佬,你这讲的,比我们老师讲的吊多啦! 👍🏽0 💭N/A IP 🕐2020-01-20 14:44:32
莫忘先生: 现在小学数学题那么难的吗[吃惊] 👍🏽0 💭N/A IP 🕐2020-01-20 10:05:56
Jason神经淞: 🐂 👍🏽0 💭N/A IP 🕐2020-01-19 15:39:47
雾雨佳莉莉: 要 素 过 多 👍🏽0 💭N/A IP 🕐2020-01-18 23:26:36
薛定谔的猫: 经常逛知乎,我才发现,世界上竟有如此多人才 👍🏽0 💭N/A IP 🕐2020-01-16 13:31:14
影相随: 那么请问我的电脑里有多少个人在数手指? 👍🏽0 💭N/A IP 🕐2020-01-15 13:51:37
影相随: 你知道数学课上的黑板吗?就是看着看着就不明白了的那种! 👍🏽0 💭N/A IP 🕐2020-01-15 13:50:27
三水: 小明待在小学二年级真是委屈小明了 👍🏽0 💭N/A IP 🕐2020-01-15 06:13:34
言辞粗批: 真正的比这个复杂多了 老师讲过 👍🏽0 💭N/A IP 🕐2020-01-14 18:55:22
隔壁王师傅: 百年后年后人类发现手指成为了全身的头等主要部位,部分人脑部开始进化出肌肉来完成他们的部分体力运动,并且越来越多人开始倒立生活,因为这样可以方便腿脚替代手工操作并且力道足够,也有部分人手指进化出16指32指,且指间有64/32纹路便于直观解析。后人写了一本书名字:《零基础从深入再到出不来》对未来的人文走向有远大的影响意义。太累了编不下去了 👍🏽0 💭N/A IP 🕐2020-01-13 22:04:56
饼酱: 佩服,五体投地 👍🏽0 💭N/A IP 🕐2020-01-13 10:57:34
迷途小书童: 这老师魔鬼来的[捂脸][捂脸] 👍🏽0 💭N/A IP 🕐2020-01-12 21:28:51
丨丨: 表格里的数字 真的错了把 👍🏽0 💭N/A IP 🕐2020-01-12 09:27:48
young: 小明是个女的??? 👍🏽0 💭N/A IP 🕐2020-01-11 13:58:46
知乎用户fBdmxX: 学C++的我只注意到了CinCout😂😂 👍🏽0 💭N/A IP 🕐2020-01-10 12:59:34
jiaozionly: 费马梗不错 👍🏽0 💭N/A IP 🕐2020-01-10 06:46:48
小飞机: 这个好像不是cpu而是语言?好像嗯…好像 👍🏽0 💭N/A IP 🕐2020-01-09 22:12:41
FoxHGH: 小学二年级……能把我吊起来锤 👍🏽0 💭N/A IP 🕐2020-01-09 18:20:26
观海云远: 太好了,我成功地没弄懂 👍🏽0 💭N/A IP 🕐2020-01-09 16:50:29
景北斗: 42,是42 👍🏽0 💭N/A IP 🕐2020-01-09 16:04:10
啾啾啾: 看到画表格就开始看不懂了哭唧唧 👍🏽0 💭N/A IP 🕐2020-01-09 13:25:07
YUFENG: 没学过数电对17个门转2个异或门不是很理解[捂脸][捂脸][捂脸] 👍🏽0 💭N/A IP 🕐2020-01-09 11:00:40
淹死的鱼: 6324让我想起了 李老八…🙃 👍🏽0 💭N/A IP 🕐2020-01-09 09:49:53
Bloom: 所以算命的要来回掐手指 👍🏽0 💭N/A IP 🕐2020-01-08 13:48:29
未来的星: 大佬 👍🏽0 💭N/A IP 🕐2020-01-08 12:31:35
牧色飞羽: 有个BUG,,小明他们是如何10转2再2转10的 👍🏽0 💭N/A IP 🕐2020-01-07 22:21:20
│ └── rus44: 8421算的呗 👍🏽0 💭N/A IP 🕐2020-04-01 22:04:21